Aluminum alloy temper (commonly known as artificial aging or stabilization treatment) is a process that involves heating the alloy to a certain temperature and holding it at that temperature for a period of time after solution treatment, followed by cooling.
Its main purposes are:
- Precipitation of strengthening phases: Allowing solute atoms (such as Cu, Mg, Zn, etc.) in the supersaturated solid solution to form fine, dispersed second-phase particles, thereby improving strength and hardness.
- Stabilizing microstructure and dimensions: Reducing natural aging changes during processing or use, maintaining stable performance.
- Improving overall performance: Improving strength while maintaining good plasticity and corrosion resistance as much as possible.
Basic Principles of Aging (Tempering)
The aging process of heat-treatable aluminum alloys (such as 2xxx, 6xxx, 7xxx series) is essentially precipitation strengthening:
1. Solution hardening: The alloy is heated to approximately 450–575°C, causing the strengthening elements (Cu, Mg, Zn, etc.) to dissolve and form a supersaturated solid solution. This is then rapidly cooled (usually water-cooled), “freezing” these elements.
2. Aging precipitation: The quenched soft alloy is heated at 120–250°C (i.e., aging/tempering). Over time, atoms in the supersaturated solid solution precipitate extremely fine second-phase particles (such as GP zones, θ’, η’ phases). These particles hinder dislocation movement, resulting in a significant increase in the alloy’s strength and hardness.
3. Property change pattern:
- Initial stage (approximately 100–150°C): Hardness may decrease slightly.
- Rising stage (approximately 150–190°C): Hardness continues to rise to its peak value.
- Expiration date (>200°C): The precipitated phase coarsens, the strengthening effect weakens, and the hardness actually decreases.
Aluminum Alloy Temper Designations
The temper designations for aluminum alloys consist of letters and numbers, where “T” represents the heat-treated state.
F: As fabricated, without special heat treatment.
O: Annealed, lowest strength, best ductility.
H: Strain hardened, strength improved through cold working.
W: Solution treated, unstable, will naturally age.
T: Heat treated, used to stabilize the microstructure. The number after T indicates the specific process:
- T4: Solution treated + natural aging to stable state.
- T5: High-temperature forming followed by cooling + artificial aging.
- T6: Solution treated + artificial aging (most commonly used).
- T7: Solution treated + over-aging to improve resistance to stress corrosion, sacrificing some strength.
- T8: Solution treated + cold working + artificial aging.
- T9: Solution treatment + artificial aging + cold working.
Comparison of Common Aluminum Alloy Temper States
1. 6061 Aluminum Alloy (Al-Mg-Si)
- 6061-O: Fully annealed, excellent plasticity, easy to form and weld.
- 6061-T4: Solution treated + natural aging, moderate strength, good ductility, suitable for parts requiring subsequent forming or welding.
- 6061-T6: Solution treated + artificial aging, reaching peak strength. Yield strength approximately 240-280 MPa, but high internal stress, easily deformed during machining.
- 6061-T651: Based on T6, tensile straightening is added to eliminate internal stress. Strength comparable to T6, but excellent dimensional stability, very suitable for high-precision machining.
2. 2024 Aluminum Alloy (Al-Cu-Mg)
- 2024-T3 / -T4: Solution treated + natural aging. High strength, good toughness, commonly used material for aircraft skin and frames.
- 2024-T6: Solution treated + artificial aging. Higher strength than T3/T4, but slightly lower plasticity and corrosion resistance.
3. 7075 Aluminum Alloy (Al-Zn-Mg-Cu)
- 7075-T6: One of the strongest aluminum alloys, used in aircraft structural components. However, it is sensitive to stress corrosion and exfoliation erosion.
- 7075-T7x (e.g., T73, T74): Utilizes an over-aging process, sacrificing some strength to significantly improve stress corrosion resistance. Suitable for high-stress and harsh corrosive environments.
Taking the most common 6061 and 7075 alloys as examples, this paper compares in detail their specific differences in mechanical properties, corrosion resistance, and machinability.
Core Performance Comparison Overview |
||||
|
Performance Metric |
T4 (Solution Treatment + Natural Aging) | T6 (Solution Treatment + Artificial Aging) | T651 (T6 + Stretch Straightening) |
T7x (Over-Aging, e.g., T73) |
| Mechanical Properties | Medium-high strength, high ductility | Maximum strength, lower ductility | Maximum strength, low residual stress | Medium strength, high toughness |
| Yield Strength | Medium (~110-240 MPa) | Very High (~240-350 MPa) | Very High (~240-350 MPa) | Medium (~300-400 MPa) |
| Tensile Strength | Medium (~240-290 MPa) | Very High (~290-380 MPa) | Very High (~290-380 MPa) | Medium (~350-480 MPa) |
| Elongation (%) | High (10-20%) | Low (8-15%) | Low (8-15%) | High (10-18%) |
| Corrosion Resistance | Good | Poor (especially intergranular corrosion) | Good (no internal stress) | Excellent (specifically optimized) |
| Machinability | Excellent (easy to machine & form) | Difficult (prone to built-up edge & distortion) | Good (dimensionally stable) | Good (between the two extremes) |
| Residual Stress | Medium | Very High | Extremely Low | Low |
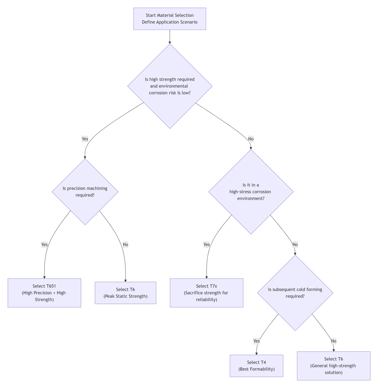
Application Scenarios for Different Aluminum Alloy Temper Processes
1. T4 Temper: The Balance Between Formability and Strength
Core Advantages: Extremely high ductility and acceptable strength, along with good corrosion resistance. Typically the lowest cost.
Applications:
- Automotive Manufacturing: Large body panels, doors, hoods, etc. These components require extremely high plasticity during stamping, and then acquire sufficient strength through natural aging after forming.
- Construction: Door and window frames, curtain wall structural components. These components typically require on-site riveting or bolting, and the soft state of T4 is highly beneficial for these operations.
- Semi-finished Product Production: Extruded profiles, forgings. Manufacturers often sell products in the T4 temper, allowing downstream customers to decide whether to proceed with T6 processing based on their needs (whether to produce final products or continue processing).
2. T6 Temper: Pursuing Ultimate Static Strength
Core Advantages: The highest strength and hardness achievable by this alloy system.
Applications:
- Sports Equipment: High-end bicycle frames, climbing equipment, ski bindings. These products have extremely high requirements for weight and strength, and are used in relatively dry and clean environments.
- Industrial Frames and Structures: Machine frames and support structures that need to withstand high static loads but do not require complex machining.
- Molds and Fixtures: Tooling and fixtures requiring high rigidity and wear resistance.
Note: T6 temper is extremely difficult to machine and has enormous internal stress, making it unsuitable for applications requiring precision machining or high corrosion resistance.
3. T651 Temperament: A combination of precision and strength
Core Advantages: Possesses the top-tier strength of T6 while completely solving the machining deformation problem of T6.
Applicable Scenarios:
- Aerospace: Aircraft wing ribs, fuselage frames, and door structures. These components must be both lightweight and strong, with extremely stringent dimensional accuracy requirements; even the slightest deformation is unacceptable.
- Precision Equipment: Robotic arms, optical instrument bases, and semiconductor equipment frames. Long-term structural stability and dimensional accuracy must be maintained under high loads.
- High-End Tooling: Precision fixtures and jigs requiring high rigidity.
4. T7x Condition: Reliability in Harsh Environments
Core Advantages: Excellent resistance to stress corrosion and exfoliation corrosion while maintaining good fracture toughness.
Applications:
- Marine Engineering: Ship superstructures, offshore oil platform structures, coast guard vessels. These environments are highly saline, which is devastating to ordinary T6 alloys.
- Military Aviation: Especially naval carrier-based aircraft. For example, the well-known 7075-T73 alloy is used in the wing spars of carrier-based aircraft such as the F-18 to withstand high salt spray and the enormous stress from carrier deck takeoffs and landings.
- Critical Safety Structures: Bridges, high-voltage transmission towers, and other infrastructure where corrosion failure has severe consequences.
About Us
Shandong Hesheng Taifu Aluminum Group Co., Ltd. is a leading aluminum producer and supplier in China. It has earned the recognition as a “China Integrity Enterprise” for many consecutive years. We specialize in the production, processing, and trading of aluminum alloy. With over 18 years of experience in the aluminum industry, we can provide a full range of high-quality aluminum alloys at competitive prices.

